Nov . 2025
Wireless communication technology is constantly evolving, driving continuous innovation across various industries. Among the technologies that have garnered significant attention in recent years are Ultra-Wideband (UWB) technology and Mesh networking.
Considering the increasing demands in real-world applications for wider coverage, higher communication reliability, and flexible positioning, NiceRF has further integrated Mesh networking functionality into the UWB650 module. Taking the UWB650 as an example, this ultra-wideband communication module, based on the IEEE 802.15.4-2020 standard, offers high-precision ranging (accuracy ±10 cm) and high-speed data transmission (up to 6.8 Mbps). With the newly added Mesh networking capability, its applicability in complex environments is further expanded — from industrial positioning to smart warehousing, and from indoor navigation to device coordination. The combination of UWB and Mesh is providing a more flexible and reliable solution for wireless communication.

The UWB650 module serves as the core hardware platform integrating UWB and Mesh networking functions, providing a solid foundation through its hardware architecture and protocol-level support.
The UWB650 module is built around the Qorvo DW3000 UWB chipset, fully compliant with the IEEE 802.15.4-2020 standard. It integrates a high-performance RF amplifier, MCU, and general-purpose I/O interfaces, along with AES128 encryption and ESD protection, ensuring stable operation even in complex electromagnetic environments.
Core Features:
Data Communication:
Enables remote data transmission via serial interface, supporting flexible application development.
High-Precision Ranging:
Employs SS-TWR and DS-TWR schemes for bidirectional ranging, achieving accuracy better than 10 cm, meeting industrial-level positioning requirements.
High-Speed Transmission:
Supports air data rates up to 6.8 Mbps, suitable for high-volume data transfer
Positioning Function:
Calculates distances between nodes and anchors using bidirectional ranging, combined with coordinate solving for 2D/3D positioning (accuracy <30 cm).
Low Power Sleep Mode:
Supports hardware sleep mode—pulling the CS pin low enters sleep (<25 ms), and pulling it high wakes the module (<30 ms). During sleep, the UWB chipset also powers down to reduce consumption, while the serial port outputs “Enter Sleep” and “Exit Sleep” notifications.
Flexible Configuration:
Supports multiple transmission power levels (up to 0.5 W) to suit different ranges and environments; allows variable frame lengths (0–1023 bytes, single packet max 1004 bytes) to accommodate diverse data loads.
Long-Range Coverage:
Achieves theoretical transmission distance over 1 km, ideal for large plants, warehouses, or open-field deployments.
The UWB650 module introduces a Mesh networking transmission feature (disabled by default), which can be enabled through configuration commands. Once activated, the module can operate as a node or relay, forming a Mesh network with other modules. This feature effectively addresses the limitations of traditional single-hop UWB communication in terms of distance and obstacle interference.

The Mesh function on the UWB650 module is not enabled by default. It must be activated and configured through specific commands, including identity configuration, mode activation, and node role assignment.
When using the UWB650 for the first time, users must set the module’s PAN ID (default: 0000) and Device Address (default: 0000) to ensure uniqueness within the network.
Configuration Command: UWBRFAT+DEVICEID=xxxx,yyyy
Parameter Description:
xxxx: PAN ID (Group ID, range 0x0000–0xFFFE). All modules within the same Mesh network must share the same PAN ID to differentiate between networks.
yyyy: Device Address (range 0x0000–0xFFFE). Must be unique within the same PAN ID for accurate data routing.
Purpose: This configuration establishes the basis for inter-module communication (both regular UWB and Mesh modes). However, it does not automatically enable Mesh networking.
Note: If PAN ID or address is not properly set, the module will fail to communicate with other nodes—even for basic data transmission.
Mesh functionality must be explicitly activated by command.
Typical Command Logic:UWBRFAT+MeshENABLE=1(or similar, refer to the module specification sheet for details).
Once enabled, the module supports multi-hop relaying, hop count limits, and other Mesh-related features.
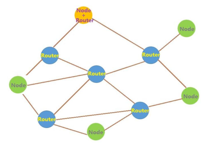
After enabling Mesh, modules can operate in one of the following roles:
Node:Set target address via UWBRFAT+TXTARGET=xxxx (e.g., UWBRFAT+TXTARGET=1234). The module communicates only with the specified address (point-to-point, single-hop). Setting the target to FFFF broadcasts data to all modules under the same PAN ID, with receivers outputting additional info such as signal strength.
Relay (Router):
Does not initiate data transmission but automatically forwards Mesh packets not addressed to itself. For instance, if Node A cannot directly reach Node C, and Node B is set as a relay, data flows as A → B → C.
Hybrid Node:
Combines both Node and Relay behaviors—it receives and outputs packets addressed to itself, and forwards others automatically, balancing flexibility and reliability.
Note:
All nodes in the same Mesh must have unique addresses, and Mesh-enabled modules cannot communicate with modules that have Mesh disabled (except for ranging/positioning functions).
The UWB650 Mesh not only supports multi-hop relaying but also includes multiple mechanisms to enhance stability and reliability of the network.
Dynamic Target Configuration:The target address can be modified anytime via UWBRFAT+TXTARGET, enabling on-demand switching between unicast and broadcast modes.
Broadcast Mode:Setting target address to FFFF broadcasts data to all modules with the same PAN ID. The receiving end outputs source address, RSSI, and raw data (e.g., SrcAddr:0001;Rssi:-51.23dBm;Data:1234567890).
Hex Data Processing:When transmitting hexadecimal data, users must parse the valid payload (FramePayload) from the received frame content.
ACK Auto-Confirmation Mechanism:
Enabling UWBRFAT+ACKENABLE=1 adds an ACK request to transmitted packets. The receiver replies with an ACK upon success (“ACK DETECTED”), otherwise, “ACK WAIT TIMEOUT” is shown. Broadcast mode (FFFF) does not support ACK.
CCA (Clear Channel Assessment):
Enabling UWBRFAT+CCANENABLE=1 allows the module to detect channel availability before transmission, preventing interference with other UWB devices. If busy, transmission is canceled and “CCA FAILURE” is indicated.
Frame Filtering Function:
The UWB650 module only receives data packets that meet the following conditions — the destination PAN ID matches its own, the destination address is 0xFFFF (broadcast) or identical to its own address, the FCS (Frame Check Sequence) is correct, and the packet format is a standard Data Frame compliant with the IEEE 802.15.4-2020 standard. Packets that do not meet these conditions are directly rejected.
SNIFF (Listen Mode):
The module alternates between receive and idle states (~16 μs each, 50% duty cycle) to save power. During ranging/positioning, the module switches to continuous receive mode for real-time performance.

Hop Limit:Each data packet can be relayed up to 10 hops. Beyond that, relay nodes discard the packet to prevent redundant data flooding.
Target-Oriented Forwarding:Relay nodes only process packets not addressed to themselves, optimizing computation and bandwidth usage.
All these features can also be configured via our proprietary PC configuration software for ease of use.

Traditional UWB positioning systems require densely deployed base stations. The UWB650’s Mesh allows indirect communication between tags and anchors through relay nodes. For example, in a factory with column obstructions, tags can send ranging data via nearby relays to the base station—achieving ±10 cm accuracy without adding more anchors.
Mesh networks support dynamic joining and leaving of nodes (such as mobile devices or temporary anchors) without manual reconfiguration. If a relay fails, packets automatically reroute (e.g., A→B→C→D becomes A→E→D), ensuring uninterrupted positioning and communication—ideal for mines, emergency rescue, or high-risk environments.
Users can assign node roles (Terminal / Relay / Hybrid) according to application needs. In large warehouses, only a few fixed anchors (for coordinate references) are required, while mobile tags and relays form a Mesh network to cover vast areas—significantly reducing hardware costs and setup complexity.
The UWB650 module, by deeply integrating UWB technology with Mesh networking, achieves a dual breakthrough of “High Precision + Wide Coverage” and “Flexibility + Reliability.”
The combination of UWB and Mesh can provide a more flexible and reliable solution for wireless communication. NiceRF will continue to invest in and focus on the exploration of high-precision positioning and smart IoT technologies.
+86-755-23080616
sales@nicerf.com
Website: https://www.nicerf.com/
Address: 309-315, 3/F, Bldg A, Hongdu business building, Zone 43, Baoan Dist, Shenzhen, China
Privacy Policy
· Privacy Policy
There is currently no content available
Email:sales@nicerf.com
Tel:+86-755-23080616